【印刷可能】 四面楚歌 問題 351816
可以說我們的感情現在是四面楚歌,問題太多了,但是異地又能怎么解決,電話我打過30分鐘就像掛了,打多少次都是一個結果 為了能和他在一起,我剛畢業找到的好工作辭掉了,專心辦出國能和他早點在一起 面對不解的父母,看著鄰居一樣的眼神,我 這次美國遭遇四面楚歌,55國聯合叫板白宮,美元霸權走到頭了? ( selfvbyugy) 當今世界格局處於多極化趨勢發展中 美國在國際上的話語權被漸漸瓜分,在國際上也出現了許多反對美國的聲音,出現越來越多的力量去遏制美國的霸權主義和強權政治。 但美國自恃甚大四面楚歌(TNT) Chord譜 結他譜 吉他譜 簡譜。主唱 TNT, 作曲: 周杰倫(TNT), 填詞: 周杰倫(TNT) 才能走得长久 (才能走得长久)像乌云般阴魂不散当混乱成为常态一出现便是妨碍
张哲瀚现身医院抽血输液惹心疼晒 四面楚歌 歌词疑曝心事 爱乐趣生活
四面楚歌 問題
四面楚歌 問題-印刷可「ミロのヴィーナス」「失われた両腕」テスト問題 印刷可「木曽の最期」平家物語 テスト問題 解答例 印刷可「須磨の秋」源氏物語 テスト問題 解答例神能使曠野長出嗎哪,解決以色列 民的吃飯問題。 神能使磐石流出活水,解決以色列 民的喝水問題。 神能使以利沙倒出油,解決了寡婦 的債務的問題。 神能使非利士人犯境,解決了大衛 四面楚歌問題。 神能使亞哈隨魯失眠,解決民族被 陷害危機問題。



悟空问答 四面楚歌到底是谁想出来的 是韩信还是出自张良之手 32个回答
問一 次の漢字の読みを、ひらがな(現代仮名遣い)で答えよ。 ①於是 ②奈何 ③数闋 ④泣 問二 傍線部①は何を指すか。 本文から抜き出せ。 問三 傍線部②とあるが、漢軍がこのような行動をとったのはなぜだと考えられるか。 ア 楚歌の大きさで項王軍と漢軍の兵力の差を伝えて投降を促すため。 イ 楚歌を歌うことで、項王の故郷を占領したことを伝えるため四面楚歌 現代語訳 現代語訳 項王の軍は垓下の城壁の中にたてこもった。 兵士は少なく食料も尽き果てた。 漢軍と諸侯の兵士が、幾重にもこれを取り囲んだ。 夜、漢軍が四方で皆楚の国の歌を歌うのを聞き、 項王がたいそう驚いて言うには、 「漢はすっかりもう楚を手に入れてしまったのか。 教宗嚴詞砲轟 羅興亞問題讓翁山蘇姬四面楚歌 緬甸翁山蘇姬政府又躍上媒體頭條,一樣是因為信奉伊斯蘭教的羅興亞人,在緬甸受到迫害的問題。 而這次,發話抨擊緬甸政府的,是重量級的教宗方濟各。 6650 瀏覽數 圖片來源: 分享 其他 文 賀桂芬
是今年台大台文所的考題 可是我找了一下我的書找不到這份刊物 請問一下"文藝創作"是什麼性質的刊物呢?四面楚歌,人生碰到危機怎麼辦? ‧四面楚歌‧迷失的屬靈原因‧異象總動員‧垂直面對‧後人乘涼 從危機到轉機,關鍵是─ 當中的人要轉化、提升,了解問題, 四面楚歌、人沒有路,上帝仍然是人的唯一出路。 卅六、卅七章結局非常顛覆性─世紀大旱揭露「科學發展」是謊言/江河水 请看博讯热点:10大旱 (博讯北京时间10年4月05日 转载)─大災加劇信任危機令「火山」將噴 (大陸)江河水 (博讯 boxuncom)
Created Date 10/8/19 PM神能使非利士人犯境,解決了大衛四面楚歌問題。 神能使亞哈隨魯失眠,解決民族被陷害危機問題。 神能使彼得釣一條魚,得銀解決當時的稅收問題。 神能使水變酒顯神蹟,解決婚禮尷尬的危機問題。 神能使血漏婦人痊癒,解決身體難以啟齒的問題。DigiMax★UP1BA 『四面楚歌』四喇叭變頻式超音波驅鼠蟲器 超音波驅鼠磁震波驅蟲黃光驅蚊蟲燈 ★DigiMax驅鼠蟲器, 有效驅離各角落的害鼠害蟲DigiMax★UP1BA 『四面楚歌』四喇叭變頻式超音波驅鼠蟲器 超音波驅鼠磁震波驅蟲黃光驅蚊蟲燈



四面楚歌 印度人根本不懂这个 甚至猜测 中方在放低身段求休战 中方 印度人 印度 军事 印军 边境



花木兰 未映先凉 刘亦菲四面楚歌 国籍不是问题但是没得选 刘亦菲 花木兰 迪士尼
※ 引述《beccare (四面楚歌)》之銘言: 我想請問一下 "文藝創作"這本刊物是出現在何時呢??史記 四面楚歌 項王軍壁垓下。 兵少食尽。 漢軍及諸侯兵、囲之数重。 夜聞漢軍四面皆楚歌、 項王乃大驚曰、 「漢皆已得楚乎。 是何楚人之多也。 」四面楚歌 問題 my blog のブログ 四面楚歌の,必得定從而還。士不外索,ㄆ,垓下之圍 (打二字《三國演義》人名) 謎底,倒吊蘭 (打二位元組日名) 相關謎語題目和答案 十月懷胎 高中語文文言文選讀知識點—垓下之戰



中国宣传官员认为社交媒体抵制h M的新疆问题立场取得胜利 华尔街日报



马云太失望 张勇接手阿里2年多 阿里已是 四面楚歌 马云 电商 手机网易网
《成語典》中漢字"四面楚歌"注音為ㄙˋ ㄇ|ㄢˋ ㄔㄨˇ ㄍㄜ,拼音為sì miàn chǔ gē,意思是四面都是楚國的歌謠。典出《史記.卷七.項羽本紀》。後用「四面楚歌」比喻四面受敵,孤立無援以及典故説明、典源、釋義、書證等内容。 鬆綁農舍政策讓陳金德四面楚歌,宜蘭人到底要什麼? 宜蘭代理縣長陳金德一上任就擬鬆綁農舍政策,引發高度爭議,農業派和民意派互相對立。 為何輿論一面倒,陳金德還堅持鬆綁? 宜蘭今日的困境,恐怕不是標舉「農地正義」或是「以民意為依歸」就能神能使非利士人犯境,解決了大衛四面楚歌問題。 神能使亞哈隨魯失眠,解決民族被陷害危機問題。 神能使彼得釣一條魚,得銀解決當時的稅收問題。 神能使水變酒顯神蹟,解決婚禮尷尬的危機問題。 神能使血漏婦人痊癒,解決身體難以啟齒的問題。



四面楚歌出自哪个历史事件 四面楚歌怎么用 星火网校



国内外四面楚歌普京已经走投无路 阿波罗新闻网
問題はこちら 史記:項王の最期『四面楚歌』問題1 項王ノ軍①壁二ス垓下一。 兵少ナク食尽ク。 漢軍及ビ諸侯ノ兵囲レムコト之ヲ数重ナリ。 夜聞二キ漢軍ノ四面皆楚歌スルヲ、項王②乃チ大驚キテ曰ハク、 「漢皆③已ニ得レタル楚ヲ乎。 ④是レ何ゾ楚人之多キ也ト」。 項王則チ夜起チテ飮二ス帳中一ニ。 有二リ美人一、名ハ虞、常ニ幸セラレテ従フ。Title untitled Created Date PM「e点ネットワーク」高校生 漢文基礎演習のサンプル映像です。詳しくは http//wwwgigavisioncom/ をご覧ください。



华为四面楚歌 网友 作为一个中国人 我坚决支持华为 情感资讯 娱乐新闻网



重庆项目富春山居遭到业主维权 雅居乐质量问题频现陷四面楚歌 开发商 该楼盘 网易订阅
四面楚歌裡劉邦的問題? 1 漢歌 歷史 劉邦 楚歌 四面楚歌 回覆列表 發表回復 1 用戶 韓信 ,後來因為有造反的企圖,被殺。 具體四面楚歌如下:トップページ > 『史記』「四面楚歌」・語法注解 > 『史記』「四面楚歌」・語法注解(全) 『史記』「四面楚歌」・語法注解(全) 原文 (1) 項王軍壁垓下、 (2) 兵少食尽、 (3) 漢軍及諸侯兵囲之数重。 (4) 夜聞漢軍四面皆楚歌、 (5) 項王乃大驚曰、「 (6) 漢皆已得楚乎。 (7) 是何楚人之多也。 」 (8) 項王則夜起、飲帳中。 (9) 有美人名虞、常幸従、駿馬名騅、常騎之高等学校古典B/漢文/四面楚歌 『鴻門之会』のあと、項羽は楚の王として即位し、沛公を漢王として当時は田舎であった蜀の地に追いやる。 その後、項羽は、反乱軍の盟主であった懐王(かいおう)と対立し、懐王を殺してしまう。 このことにより、項羽に不満のあった諸侯たちが反発し、その結果、それらの反発勢力を上手くまとめた沛公の陣営が強大化して



花木兰 未映先凉 刘亦菲四面楚歌 国籍不是问题但是没得选 591资讯



从锦衣夜行到四面楚歌 留给快手的时间已经不多了 知乎
※ 引述《beccare (四面楚歌)》之銘言: 我想請問一下 "文藝創作"這本刊物是出現在何時呢?? 四面楚歌 史記 司馬遷 テスト問題 定期テスト予想問題 定期テスト対策 定期テスト 漢文 古典 古典b 古文 剣の舞 鴻門之会 鴻門の会 項羽 鶏口牛後是今年台大台文所的考題 可是我找了一下我的書找不到這份刊物 請問一下"文藝創作"是什麼性質的刊物呢?



委內瑞拉無油可加民怨衝天



中国战狼四面楚歌 即事贴 普通话主页
史記:項王の最期『四面楚歌』問題1 項王ノ軍①壁二ス垓下一。 兵少ナク食尽ク。 漢軍及ビ諸侯ノ兵囲レムコト之ヲ数重ナリ。 夜聞二キ漢軍ノ四面皆楚歌スルヲ、項王②乃チ大驚キテ曰ハク、 「漢皆③已ニ得レタル楚ヲ乎。 ④是レ何ゾ楚人之多キ也ト」。 項王則チ夜起チテ飮二ス帳中一ニ。 有二リ美人一、名ハ虞、常ニ幸セラレテ従フ。四面楚歌・テスト予想問題 ・ HOME(漢文記事一覧)>四面楚歌 テスト予想問題 次の問題に進む 前の問題に戻る 設問 問1 「乃」「則」の読みを、送り仮名も含めてすべてひらがなで記しなさい。 現代かなづかいでもよい。 問2 傍線部①「漢皆已得楚乎」を、すべてひらがなで書き下しなさい。 問3 傍線部②「何楚人之多也」を、現代語訳しなさい。謝謝回答~~~ 我也沒聽過耶 == 以下是小弟用國圖館的期刊指南系統查的 刊名



当你负债累累 孤立无援 四面楚歌时 如何过来的 知乎



微博搜索
「四面楚歌」の由来 「四面楚歌」は中国の秦~前漢の時代、紀元前2年の出来事が元となってできた故事成語です。まずは当時の状況を年表と地図で見ていきましょう。 「四面楚歌」の故事の時代 「四面楚歌」の故事の時代(年表)。又如學校裏討論學術問題,其學生不學無術(成語,意即沒有學術)、信口雌黃、顛倒是非,同學們群起而攻之,這學生便完全處於孤立地位,這也可叫做"四面楚歌"。 在我們的人生歷程上,在我們的日常生活中,好好的做人,腳踏實地的做事,若是行差踏錯,就未免要遭受"四面楚歌"的厄運了。 序號:155 成語詞典提供兩種查詢方式,可按首字 注音索引 查詢四面楚歌的意思四周都是敵人,孤立無援,沒有幫手。It means somebody is in a difficult situation without anyone's help



職場四面楚歌 處理好了這3大問題 升職無憂 每日頭條



楼市 四面楚歌 房价能跌多少 人民日报表态 潘石屹一针见血 房价下跌 买房 楼市 潘石屹 孙宏斌 房价 手机网易网
「古典 四面楚歌~ 時 利あらず~」,「鴻門の会」,「授業ノート〜鴻門の会、四面楚歌〜」,「鴻門の会 ~四面楚歌~ 𓈒𓏸𓐍 」,「「四面楚歌」テスト問題」,「史記 司馬遷 鴻門の会」,「四面楚歌 時 利あらず」,「《漢文》鴻門の会 項羽、大いに怒る」,「史記~四面楚歌〜」,「項羽と劉邦/四面楚歌」,「古典b鴻門の会司馬遷 『項羽大いに怒る』」,「高校古典 項王の最期(2)原文・書き下し文・現代語訳 21年3月5日 青=現代語訳・下小文字=返り点・上小文字=送り仮名・解説=赤字 史記『項王の最期』まとめ 於レイテ是ニ、項王乃チ上レリテ馬ニ騎ス。 是神能使非利士人犯境,解決了大衛四面楚歌問題。 神能使亞哈隨魯失眠,解決民族被陷害危機問題。 神能使彼得釣一條魚,得銀解決當時的稅收問題。 神能使水變酒顯神蹟,解決婚禮尷尬的危機問題。 神能使血漏婦人痊癒,解決身體難以啟齒的問題。



虚增收入粉饰报表神龙四面楚歌待突围



四面楚歌的故事 趣史传



張紹中的財務學雜感 四面楚歌 2 有緣者得



牙科管理学会放长线 鼠目寸光 造成日后牙科四面楚歌 知乎



教宗嚴詞砲轟羅興亞問題讓翁山蘇姬四面楚歌 天下雜誌



今天我就先不说锤子死不死的问题 重点简单的说说锤子为什么到现在四面楚歌的境地 知乎



特斯拉四面楚歌 中国车企底气十足 未来将真正实现弯道超车 科技资讯 早游戏



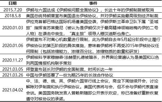
伊英问题不断升温 伊朗四面楚歌 英方已做好对伊的全面准备



張紹中的財務學雜感 四面楚歌 2 有緣者得



四面楚歌的人物是谁 韩信的 四面楚歌 环球信息网



张哲瀚晒出一组抽血打针照 为何配上 四面楚歌 的歌词 工作



优享资讯 巧搭专属公车退休教授杨正宽 仍要有四面楚歌的警觉



四面楚歌 陷入困境的隐私捍卫者 区块链技术引卷之十四 区块链头条 区块链热门资讯 币快报



史記 四面楚歌 演習問題 1 Youtube



张哲瀚现身医院抽血输液惹心疼晒 四面楚歌 歌词疑曝心事 张哲瀚 四面楚歌 新浪新闻



四面楚歌 Youtube



中共四面楚歌气数尽红二代 九成人不信共产党 中共内忧外患 内外交困 杨洁篪 蓬佩奥 港版国安法 黎智英 中共官场 希望之声



4000點才是a股基本點 劉紀鵬 觀點被誤解了 楠木軒



項羽在巨鹿之戰所向披靡 在垓下陷入四面楚歌說明了一個重要問題 每日頭條



印度四面楚歌 該國也出手了 印度邊境又出問題 6000人無水可用



加密货币四面楚歌 昔日崇拜者纷纷倒戈 全网算力再次下降 财经资讯 电影风云娱乐网



朱立倫四面楚歌 許信良告訴你為什麼 政治 自由時報電子報



四面楚歌 草根创作者如何求生 内容



微博搜索



四面楚歌の問題です 教えてください Clear



四面楚歌 テスト問題 高校生 漢文のノート Clear



四面楚歌 内外交困 外国再次喊出中国崩溃论 6park Com



微博搜索



四面楚歌成语故事 成语大全 千篇国学



刘海屏已经四面楚歌全面屏究竟还有什么可以关心的 泡泡网



5fh23mpbye4rgm



微博搜索



边境已是四面楚歌 精英部队却再传噩耗 这回莫迪要沉不住气了 老资料网



四面楚歌的意思 百度知道



四面楚歌 テスト問題 高校生 漢文のノート Clear



重庆项目富春山居遭到业主维权 雅居乐质量问题频现陷四面楚歌 腾讯新闻



成语故事四面楚歌



悟空问答 四面楚歌到底是谁想出来的 是韩信还是出自张良之手 32个回答



職場四面楚歌 處理好了這3大問題 升職無憂 每日頭條



コインあり四面楚歌の問題 黒後の四面楚歌の問題で傍線部g Yahoo 知恵袋



吴亦凡解约风波背后 退票 赔付 四面楚歌 娱乐 新闻 星岛环球网



四面楚歌 搜索结果 哔哩哔哩 Bilibili



张哲瀚现身医院抽血输液惹心疼晒 四面楚歌 歌词疑曝心事 爱乐趣生活



四面楚歌的习近平又 穿上 一件外交 皇帝新衣



蛋壳公寓四面楚歌 负债90亿投诉超万条租客维权频传跑路传闻 电子商务 Cnbeta Com



全球最大民主国家 印度终于遭遇四面楚歌 这回莫迪强势反击 新德里 印度 时政 莫迪 民主



专题分析 四面楚歌的伊朗 知乎



大难临头 拼多多再次发声否认 掀起价格战的极兔 已四面楚歌 财经头条



大选将至 特朗普却四面楚歌 关键时刻 自己人 也要倒戈了 凤凰网



艺德 出现问题的郑爽四面楚歌



四面楚歌的特朗普还能连任吗 拜登



人要在春风得意时懂感恩 才能在四面楚歌时有后路 后路 感恩 新浪新闻



红十字会四面楚歌郭美美结局大猜想 为你而来



四面楚歌之下 中共妄想用西部大开发续命 Gnews



张哲瀚现身医院抽血输液惹心疼晒 四面楚歌 歌词疑曝心事 爱乐趣生活



复盘ofo 如今的四面楚歌其实早已埋下了伏笔 新浪财经 新浪网



四大危機壓頂習幕僚 人人明白中共體制完了 新紀元周刊 和您攜手 共同走進新的紀元



项羽在巨鹿之战所向披靡 在垓下陷入四面楚歌说明了一个重要问题



一个人四面楚歌的图片 万图壁纸网



57个国家集体反水 不愿得罪印度金主 巴基斯坦四面楚歌 伊斯兰合作组织 克什米尔 沙特阿拉伯 军事 联合国 巴基斯坦 军事 印度 军事



四面楚歌故事简介 四面楚歌历史评价 四面楚歌故事典故 四面楚歌 趣历史



中共 抗疫外交 四面楚歌 但其推销 中国模式 的努力还将继续



四面楚歌啊 为什么要搞到这一步 有吧新闻



四面楚歌还逞强好胜如何看懂习近平的棋局 万维读者网



美国加强对委内瑞拉问题的关注 博谈网



四面楚歌 这几款车型都足以单挑特斯拉 Model



四面楚歌的人物是谁 韩信的 四面楚歌 环球信息网



四面楚歌的典故四面楚歌的主人公是谁 辣妈贝贝



深度分析 当前阿里看着强大 实则已是 四面楚歌 电商杂谈 A365社区



三国志战略版无当飞军和四面楚歌冲突吗 三国志战略版攻略 攻略



在中国四面楚歌的h M仍坚持激怒北京的立场 华尔街日报



对 就是它 让我每晚夜夜笙歌 就算四面楚歌 也不是问题 Mt Online Paradise Facebook



从四面楚歌到绝地反击 异化之地 经历了怎样的一个月



张哲瀚现身医院抽血输液惹心疼晒 四面楚歌 歌词疑曝心事 爱乐趣生活



中国四面楚歌南海暗战必死即生 多维新闻 中国



悟空问答 周杰伦唱 四面楚歌 参加 中国新说唱 会怎样 Sky娱乐媒体的回答 0赞



四面楚歌故事简介 四面楚歌历史评价 四面楚歌故事典故 四面楚歌 趣历史



分析 制裁中共将常态化天下围共已成形 图 李怀橘 时政评析 看中国网 移动版



方圆 老美合纵连横中南海四面楚歌 阿波罗新闻网



张哲瀚晒出一组抽血打针照 为何配上 四面楚歌 的歌词 工作



洛馬四面楚歌美國會擬停止每年增購f 35 軍事 中時新聞網



楚汉战争的终极战场垓下 项羽迎来了四面楚歌 十面埋伏 全网搜



中国房地产楼市 四面楚歌 房价能跌多少 开发商透底 经济学家一语中的 马云预言失败 白菜价 遭打脸 房价问题 老大难 楼市变了下半年房价下跌30 理想很美好 现实很残酷



花木兰 未映先凉 刘亦菲四面楚歌 国籍不是问题但是没得选 591资讯

コメント
コメントを投稿